Betway体育西汉姆联
东油首页
|
人才引进
|
设为首页
|
加入收藏
首页
必威概况
学院简介
现任领导
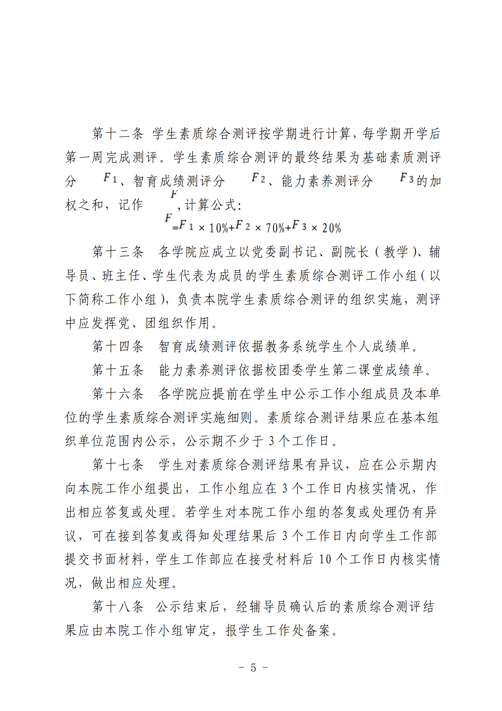
组织机构
委员会
发展历史
党建工作
党建机构
理论学习
党建动态
党员风采
学科建设
学位点
重点学科
重点专业
重点实验室
师资队伍
师资概况
导师介绍
教师名录
学科带头人
人才引进
人才培养
本科教育
研究生教育
工程教育认证
betway
科学概况
科研团队
科研成果
重要项目
学工在线
组织机构
管理文件
学生组织
学风建设
学子楷模
招生就业
本科招生
硕士招生
博士招生
校友天地
优秀校友
学工在线
组织机构
管理文件
学生组织
学风建设
学子楷模
管理文件
当前位置:
首页
>>
学工在线
>>
管理文件
>> 正文
关于印发《betway中国西汉姆联学生素质综合测评指导意见(施行)》的通知
发布日期:2023-11-28 来源: Betway体育西汉姆联 点击: